招投标
Bidding
网站首页 > 招投标 > 招标公告
招投标
Bidding

0451-82362803

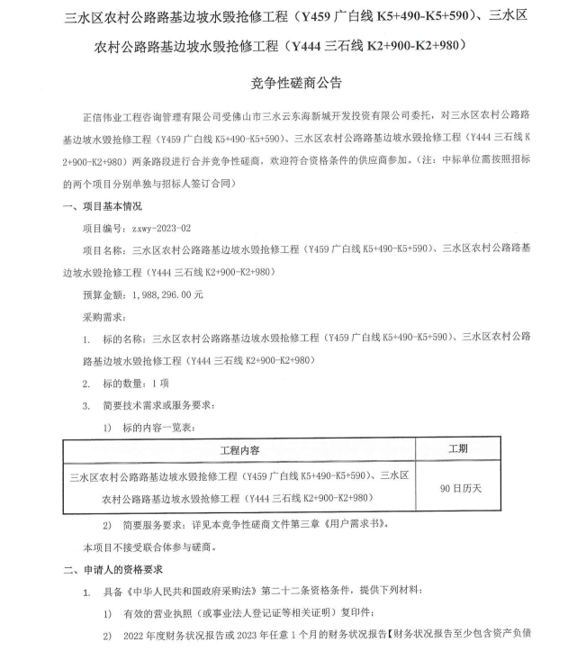
三水区农村公路路基边坡水毁抢修工程(Y459广白线K5+490-K5+590)、三水区农村公路路基边坡水毁抢修工程(Y444三石线K2+900-K2+980) 竞争性磋商公告
2023-09-14
正信伟业工程咨询管理有限公司

公司地址:北京市海淀区羊坊店路18号1幢9层921-1

公司电话:010-59105751